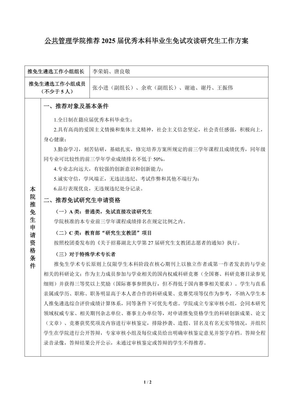
402永利集团关于推荐2025届优秀本科毕业生免试攻读研究生的通知 作者:教学办发布时间:2024年09月10日 附件【附件1 402永利集团优秀应届本科毕业生推荐免试攻读研究生报名申请表.doc】已下载次 附件【附件2 402永利集团员工申请推荐免试攻读研究生承诺书.doc】已下载次 附件【402永利集团推荐2025届优秀本科毕业生免试攻读研究生工作方案及工作完成时间节点表(定稿).pdf】已下载次 附件【402永利集团推荐2025届优秀本科毕业生免试攻读研究生综合素质成绩评议细则(定稿).pdf】已下载次